為貫徹落實《教育部關于進一步加強和改進普通高等學校藝術類專業考試招生工作的指導意見》(教學〔2021〕3號)及相關文件精神,結合我省實際,特制訂本實施方案。
(一)專業界定
《普通高等學校本科專業目錄(2020年版)》和教育部 2021 年、2022 年公布的《列入普通高等學校本科專業目錄的新專業名單》中“藝術學”門類下設各專業及《職業教育專業目錄(2021年)》中高等職業教育專科專業“藝術設計類”“表演藝術類”下設各專業和“民族文化藝術類”“廣播影視類”等部分專業為藝術類專業。
(二) 專業分類
藝術類專業分為“組織專業能力考試的藝術類專業”和“不組織專業能力考試的藝術類專業”。
組織專業能力考試的藝術類專業分為音樂類、舞蹈類、表(導)演類、播音與主持類、美術與設計類、書法類、戲曲類7個科類,不分首選科目(物理、歷史),依據高考文化成績、專業考試成績,參考學生綜合素質評價進行錄取。
不組織專業能力考試的藝術類專業含藝術史論、藝術管理、非物質文化遺產保護、戲劇學、電影學、戲劇影視文學、廣播電視編導、影視技術等高校藝術類本科專業(專科專業參照執行),原則上安排在普通類招生,分首選科目(物理、歷史),依據高考文化成績,參考學生綜合素質評價進行錄取。
本方案考試和招生錄取辦法僅適用于組織專業能力考試的藝術類專業。
我省2024年普通高校招生統一考試對報考組織專業能力考試的藝術類專業的考生統一派發藝術類考生號,藝術類考生需參加文化課考試和藝術專業能力考試。文化課考試科目和普通類文化課考試科目一致,首選科目物理或歷史均可。藝術專業能力考試分為省統考和高校校考(下稱校考)。
(一)省統考
省統考由省教育考試院組織,實行全省統一命題、統一考試、統一評卷(或面試評分)。
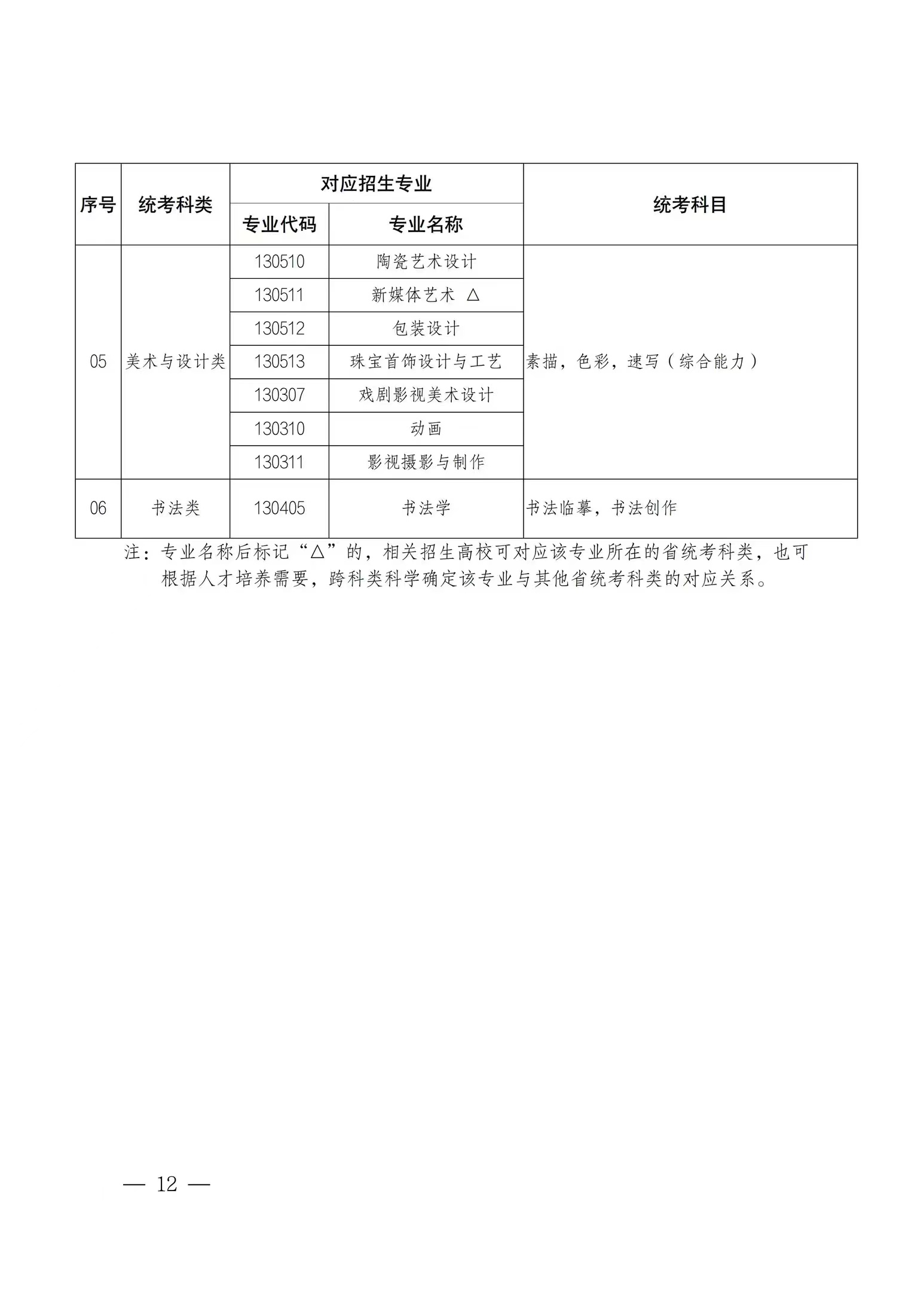
省統考分為音樂類、舞蹈類、表(導)演類、播音與主持類、美術與設計類和書法類6個科類。考生根據本人藝術專業特長,參照《廣東省2024年普通高等學校藝術類本科招生專業與省統考科類對應關系一覽表》(附件1)以及相關高校要求,從省統考6個科類中選擇1個科類報考。報考音樂類的考生可以兼報音樂表演(聲樂)方向、音樂表演(器樂)方向和音樂教育方向;報考表(導)演類的考生,可以兼報戲劇表演方向、服裝表演方向和戲劇影視導演方向;報考播音與主持類的考生,可以兼報普通話方向和粵語方向。
省統考各科類考試科目及考試要求見《廣東省2024年普通高等學校藝術類專業省統考考試說明》(附件2)。省統考具體實施辦法另文通知。
省招生委員會根據教育部有關規定,結合我省考生藝術類專業省統考成績情況,按一定比例分科類劃定省統考本專科合格線。
(二)校考
按教育部規定,對于少數專業特色鮮明、人才培養質量較高的藝術院校,對考生藝術天賦、專業技能或基本功有較高要求的高水平藝術類專業,經教育部批準后,可在省統考合格生源中組織校考。所有高校藝術類專業校考工作均由相應招生院校分別負責制定和實施。組織校考的高校要結合人才培養定位,加強與省統考的銜接,科學合理確定校考形式。要積極采取線上考試或使用省統考成績進行初選等方式,嚴格控制現場校考人數,原則上不超過相關專業招生計劃的6—8倍。根據教育部要求,2024年起,校考應在高校所在地組織,不得跨省設置校考點。
參加招生高校非戲曲類的藝術專業校考的考生,須按學校要求選擇相應的科類參加省統考,未參加相應科類省統考或相應科類省統考不合格的考生,其校考成績無效。
(一)錄取批次及類別
錄取批次分為提前錄取批次、本科錄取批次和專科錄取批次。提前錄取批次僅安排教育部批準的相關藝術類院校專業。
錄取類別分為統考和統考合格基礎上的校考(簡稱“統+校”)。統考是指藝術類院校專業錄取需使用文化課成績和省統考成績,“統+校”是指藝術類院校專業錄取需使用文化課成績、省統考成績和校考成績。
(二)劃線規則
實行統考錄取的藝術類院校專業,由省招生委員會根據藝術類考生文化課成績、省統考成績和招生計劃情況,按音樂類、舞蹈類、表(導)演類、播音與主持類、美術與設計類和書法類分別劃定文化課和省統考最低分數線。
提前錄取批次實行“統+校”錄取的藝術類院校專業,由招生院校自行劃定分數線。
(三)志愿填報
實行統考錄取的藝術類院校專業均實行平行志愿,設置20個院校專業組志愿,每個院校專業組設6個專業志愿和1個是否服從專業調劑選項。
實行“統+校”成績錄取的藝術類院校專業設置1個院校專業組志愿,實行順序志愿。
(四)投檔規則
實行統考錄取的藝術類院校專業采用平行志愿投檔。投檔時,根據院校招生計劃,以1:1的比例,按“分數優先,遵循志愿”的原則,在考生文化課總成績和省統考成績雙上線基礎上,依據考生合成總分排序情況,從高到低依次檢索考生院校專業組志愿投檔給招生院校。
實行“統+校”錄取的藝術類院校專業采用梯度志愿投檔,省招生委員會辦公室將文化課總成績上線、省統考成績合格且校考成績合格的考生電子檔案按考生志愿順序一次性投檔給招生院校,由招生院校擇優錄取。
(五)平行志愿投檔分數合成
采用平行志愿投檔的音樂類、舞蹈類、表(導)演類、美術與設計類、書法類專業的投檔滿分為750分,以普通高考文化課總分(含政策性加分)和省統考分數合成的總分排序情況投檔,總分合成計算公式為:考生總分=文化課成績×50%+省統考成績×2.5×50%。
采用平行志愿投檔的播音與主持類專業的投檔滿分為750分,以普通高考文化課總分(含政策性加分)和省統考分數合成的總分排序情況進行投檔。總分合成計算公式為:考生總分=文化課成績×60%+省統考成績×2.5×40%。
戲曲類專業考試招生錄取辦法由教育部另行規定。
可授予藝術學學士學位的藝術教育、服裝設計與工程、風景園林、文化產業管理等4個非藝術類本科專業的考試招生辦法按照教育部有關規定執行。
藝術類專科專業目錄與統考科類對應關系參照本科專業的對應關系執行。
健美操、啦啦操等體育類項目納入體育類專業考試招生,不得通過藝術類專業考試方式進行招生。
(一)加強組織領導。高校是藝術類專業招生工作的責任主體。省招生委員會是監管省統考和屬地高校藝術類專業考試招生工作的責任主體。各地各校要充分認識到高校藝術類專業考試招生考試工作的重要性,嚴格按照我省實施方案相關要求和規定,統籌謀劃,規范管理,確保方案順利實施。
(二)落實主體責任。各有關高校要嚴格落實藝術類專業招生主體責任,嚴格按照《廣東省2024年普通高等學校藝術類本科招生專業與省統考科類對應關系一覽表》和有關要求,科學、規范編制本校相應藝術類考試招生專業目錄,研究制定相應的考試招生工作辦法,確定招生專業對應的省統考科類。高校藝術類考試招生專業目錄、考試招生工作辦法等須經學校黨委常委會研究審定,并按要求報所在地省級教育行政部門、招生考試機構審核同意后,提前向社會公布。
(三)積極加強宣傳引導解讀。各地教育行政部門、招生考試機構和相關高校要加大政策宣傳解讀力度,利用各類媒體平臺廣泛開展政策宣傳,提高政策解讀的針對性、科學性和權威性。各地各中學要積極組織相關政策培訓,重點做好高中階段學校教師、藝術類考生和家長的全覆蓋培訓,廣泛深入地做好政策解讀,為考生答疑解惑,確保廣大學生充分知曉政策,避免因對政策的誤讀而造成的影響。
本方案在2024年普通高校考試招生工作中實施,如教育部和省有新的文件規定,按教育部和省的新規定執行。










