2024屆廣東“藝向”一模高分卷,新速寫改革創新不斷,一起來看一下同學們都有哪些創意吧~
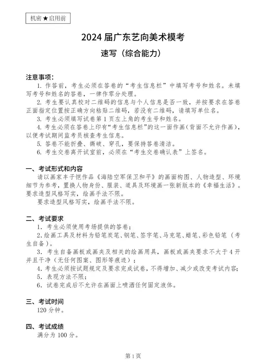
速寫(綜合能力)考題:


考題解析:改革后的速寫作畫時間2個小時,這讓我們有更充分的時間去考慮畫面構圖、人物造型動態等。這個考題看起來一時間摸不著頭腦,但其實相對比較簡單,根據考題內容的畫面進行構圖,三人的三角形構圖,可以直接照搬畫家豐子愷作品人物的動態,結合我們所學的速寫人物的表現手法進行再創作,難度相對較低。
速寫(綜合能力)高分卷欣賞:










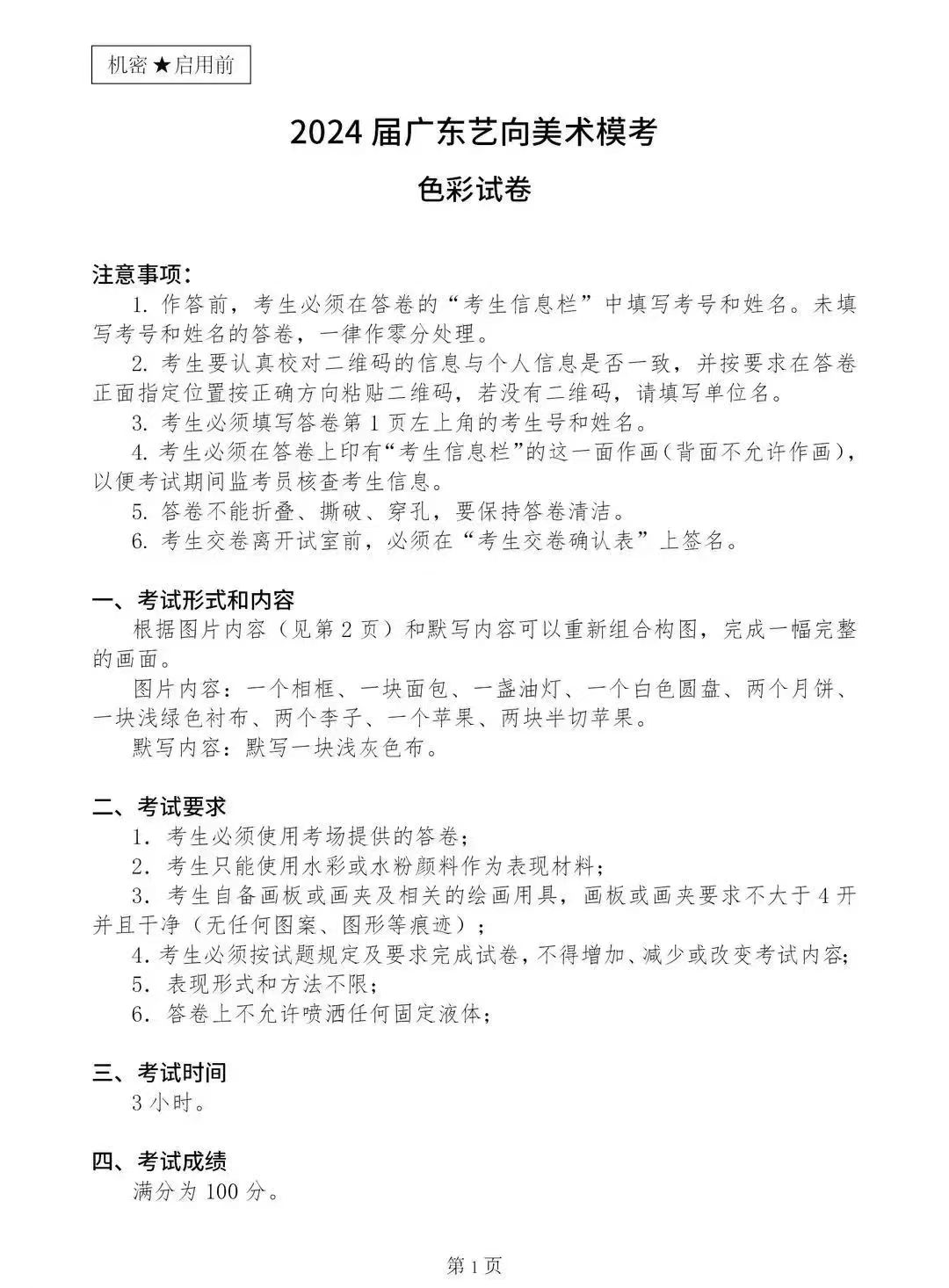
色彩考題:


考題解析:色彩考題較為簡單,物體造型比較容易表現,直接照搬照片的構圖即可,或者是重新組合成豎構圖,但是主體物不用動,調整一下零散的物體組織好構圖,物體顏色鮮明,注意好色調的傾向。
色彩高分卷欣賞:
















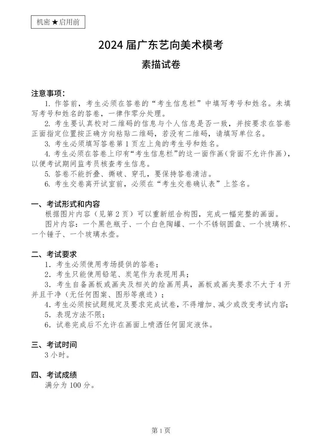
素描考題:


考題解析:物體相對比較“緊”一些,這個時候我們可以把襯布或者背景畫得松動一些,這樣的畫面節奏感層次感就比較豐富,畫面協調耐看。
素描優秀高分卷:















